Contact Information

Unveiling the PROID CA Framework: A Standardized Approach to Compromise Assessment

As the digital landscape continues to evolve, so do the complexities of IT environments. With rising threats in cybercrime, medium to large organizations often find themselves grappling with the intricate question of compromise detection. The PROID CA framework, a pioneering methodology specifically tailored for such environments, aims to bridge the existing gaps in compromise assessments (CAs). What sets PROID apart? Let’s delve into its various components and functionalities.

The Importance of Compromise Assessments

Compromise Assessments serve as critical proactive measures in cybersecurity risk management. Unlike traditional Threat Hunting frameworks, such as TaHiTI or PEAK, CAs are not just about identifying threats based on pre-existing knowledge; they focus on canvassing the environment itself. This means understanding assets, infrastructure, and the operational context. CAs aim for exhaustive coverage, identifying both ongoing and historical compromises.

Existing CAs, often defined by cybersecurity vendors, tend to lack a standard procedural approach. This inconsistency in scope, process, and integration with other security functions can render organizations vulnerable. The PROID framework fills this void by providing a comprehensive, standardized, and repeatable methodology.

Core Components of the PROID Framework

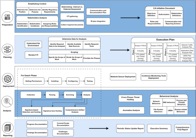
The PROID (Proactive Incident Identification) framework offers a five-phase lifecycle from Preparation to Reporting. This structured approach simplifies the CA process, ensuring adaptability across industries while enhancing its integration with Incident Response protocols. Let’s examine each phase in detail.

1. Preparation

The journey begins with the Preparation phase, where organizations establish the context of the assessment. Key activities include identifying stakeholders, consulting relevant documentation, and ensuring synergy with existing Incident Response plans. The goal here is to create a Compromise Assessment initiation document that outlines objectives, roles, and communication strategies.

Preparation emphasizes aligning the CA with organizational strategies and regulatory requirements. Decisions are made regarding whether to engage internal teams or accredited external providers, each offering unique advantages based on the environment’s needs.

2. Planning

Once the groundwork is laid, the Planning phase translates contextual insight into actionable steps. Analysts study network diagrams, asset inventories, and threat intelligence to understand the organizational attack surface. By developing threat hunting hypotheses based on intelligence cues, the team can prioritize areas for assessment.

The execution plan is meticulously crafted, dividing the assessment into phases based on risk and criticality. This ensures high-value resources are scrutinized effectively, thereby optimizing resource allocation.

3. Deployment

The Deployment phase involves the setup of necessary tools for forensic investigations. This phase is crucial, as it requires configuring and testing tools for optimal performance without disrupting operations. By deploying tools systematically across different areas, organizations maintain assessment momentum while ensuring readiness for accurate data collection.

4. Analysis

At the heart of the PROID framework lies the Analysis phase. Here, collected data undergoes parsing, enrichment, and structured analysis. The analysis employs multiple techniques—signature-based detection, signature-less threat hunting, and comprehensive artifact analysis. This multidimensional approach ensures that even stealthy attacks can be detected.

Using a zero-trust principle, this iterative analysis method contrasts conventional methods. By systematically identifying benign behavior, analysts can hone in on anomalies that require further scrutiny. This thorough exploration enhances the overall effectiveness of the assessment.

5. Reporting

The Reporting phase formally documents the entire process, outlining findings and insights gleaned during analysis. The framework produces three types of reports—Status Update Reports, Final Reports, and Executive Summaries—providing a comprehensive overview for all stakeholders. This documentation serves as both a record and a guide for future improvements in organizational resilience.

Who Can Benefit from the PROID Framework?

The PROID framework is designed for medium to large organizations that have to navigate the complexities of regulated IT environments. Whether for regulatory compliance, infrastructural changes, or responding to emerging threats, this framework serves a diverse audience: Chief Information Security Officers (CISOs), security managers, practitioners, researchers, and cybersecurity specialists.

By offering a structured approach tailored to different roles, PROID ensures that whether assessments are conducted in-house or outsourced, organizations maintain a consistent methodology for detecting compromises.

The Pillars of Compromise Assessment

PROID facilitates a comprehensive understanding of compromise assessments through its five fundamental pillars. Each phase works in harmony to support a lifecycle that is repeatable and adaptable, addressing the varied needs of organizations facing today’s evolving cyber threats.

To sum up, the PROID framework is a transformative approach that standardizes and enhances the way organizations conduct compromise assessments. Its thorough integration with other cybersecurity processes and its adaptability to varied environments make it an essential tool for entities striving for robust cybersecurity resilience. In today’s landscape, where threats are increasingly sophisticated, frameworks like PROID are not just beneficial; they are imperative.

Share:

administrator

Leave a Reply

Your email address will not be published. Required fields are marked *